首页
下载
教程中心
Cinema 4D
Cinema 4D(简称C4D)是由德国Maxon公司开发的一款专业三维建模、动画和渲染软件。它以其强大的功能、高效的性能和用户友好的界面而闻名,被广泛应用于电影、电视、游戏和广告等领域。
立即下载
查看教程
最新资讯
使用教程
热门推荐
新手入门
最新资讯
查看更多 >
Cinema 4D材质纹理是什么 Cinema 4D纹理贴图导入与参数调整方法
Cinema 4D的材质和纹理是建模常用的工具,它们好比插画上的颜料,使用材质能让模型颜色变得鲜艳、质感更好,而贴图则能突出模型细节,让模型更具真实感,所以对于专业模型设计师来说,材质和纹理是极为重要的工具,接下来详细说说Cinema 4D材质纹理是什么,Cinema 4D纹理贴图导入与参数调整方法。
2025-12-30 18:25:07
Cinema 4D动画关键帧怎么设置 Cinema 4D关键帧添加与动画曲线编辑步骤
只要是设计动态模型,就绕不开关键帧这一话题,C4D作为一款建模软件,也需要为模型打上关键帧,实现各种动态效果,比如说通过添加关键帧、调整动画运动曲线,就能让模型进行变速运动。那具体Cinema 4D动画关键帧怎么设置,Cinema 4D关键帧添加与动画曲线编辑步骤有哪些?我们一起来看下。
2025-12-30 18:21:13
C4D绑定骨骼为什么不能动 C4D绑定骨骼后怎么做动作
在用C4D制作三维动画时,骨骼绑定是非常重要的一步,通过建立相应的骨骼系统,将人物模型和骨骼系统绑定,就能搭建好运动框架,不过在实际操作中,可能会有人碰到模型绑定骨骼后不能动的情况,下面我们一起看下,C4D绑定骨骼为什么不能动,C4D绑定骨骼后怎么做动作。
2025-11-01 14:58:26
C4D如何创建空白对象 C4D怎么把空白对象转多边形
C4D中的空白对象,主要是用来管理其他模型,当我们创建的模型太复杂,各种几何体不归类,后面很容易出现操作失误,这种情况就需要创建一个空白对象,方便对各个子对象统一管理,具体C4D如何创建空白对象,C4D怎么把空白对象转多边形,下面详细说一下。
2025-10-23 11:58:05
Cinema 4D怎么制作粒子特效 Cinema 4D粒子发射器参数不生效怎么办
在三维动画和动态图形制作中,Cinema 4D因其上手门槛低、模块丰富、与AE等软件高度兼容,被广泛用于广告、短片、包装等领域。粒子特效作为其中的重要功能,可实现爆炸、烟雾、流体、火花等动态视觉效果。许多新用户在操作过程中常遇到的问题包括如何搭建粒子系统,以及发射器参数调整后粒子不产生、不显示等状况。本文将从基础创建到问题排查,逐步梳理解决思路。
2025-09-10 11:40:41
使用教程
查看更多 >
Cinema 4D布尔运算如何操作 Cinema 4D布尔运算类型选择与模型运算流程
Cinema 4D的布尔运算是最常用的建模工具之一,通过多个模型组合,可以创建出更具想象力的模型,当然我们也可以通过布尔运算做一些简单建模,比如在模型上挖洞,做出管道模型或者房屋上的窗户模型等。下面我们一起看下Cinema 4D布尔运算如何操作,Cinema 4D布尔运算类型选择与模型运算流程。
2025-12-30 18:24:20
C4D如何创建材质 C4D怎么添加材质预设
使用C4D创建模型,材质的选择非常重要,不管是自己创建材质,还是从网站上下载、导入材质,合适的材质都能为模型添加更多质感、真实感,但对于刚接触建模的新手来说,可能并不清楚怎么创建材质,下面就讲一下,C4D如何创建材质,C4D怎么添加材质预设。
2025-11-01 14:59:25
C4D角色绑定是什么 C4D角色绑定怎么用
在用C4D制作动画或者一些动态模型时,角色绑定都是极为重要的一环,像常见的三维动画,其中的人物模型就需要用到角色绑定,这样才能让模型动起来,做出符合现实生活中的各类动作,下面就详细说一下,C4D角色绑定是什么,C4D角色绑定怎么用。
2025-11-01 14:57:12
C4D复制不了是什么原因 C4D复制一个单独的东西出来
在用C4D创建模型时,很多时候都要用到复制功能,比如制作一把椅子模型,对于两边相同的椅子把手,就可以使用复制功能,不用再重新创建模型、调整各项参数,不过也有人碰到了无法复制的情况,C4D复制不了是什么原因,C4D复制一个单独的东西出来,下面讲解一下。
2025-10-23 11:57:02
C4D保存项目时卡住什么原因 C4D保存项目时卡住如何解决
C4D是一款三维建模软件,保存项目是在建模过程中最常用的操作,通常在做完模型的一个结构后就会保存一次,以免软件突然崩溃导致白白浪费时间。但很多人在C4D软件中也会遇到保存项目的时候卡住了,C4D保存项目时卡住什么原因,C4D保存项目时卡住如何解决?下面就由我为大家来解答这两个问题。
2025-09-09 11:20:48
热门推荐
查看更多 >
Cinema 4D灯光渲染怎样优化 Cinema 4D灯光强度与阴影效果调整方法
在C4D的众多建模工具中,灯光是最重要的工具之一,通过在模型四周设置不同的灯光类型,能让模型或者动画看起来更加自然,比如C4D的“点光源”,这种灯光的优势在于光线强度会随距离衰减,很贴近现实,适合局部照明。下面就详细讲一下Cinema 4D灯光渲染怎样优化,Cinema 4D灯光强度与阴影效果调整方法。
2025-12-30 18:23:09
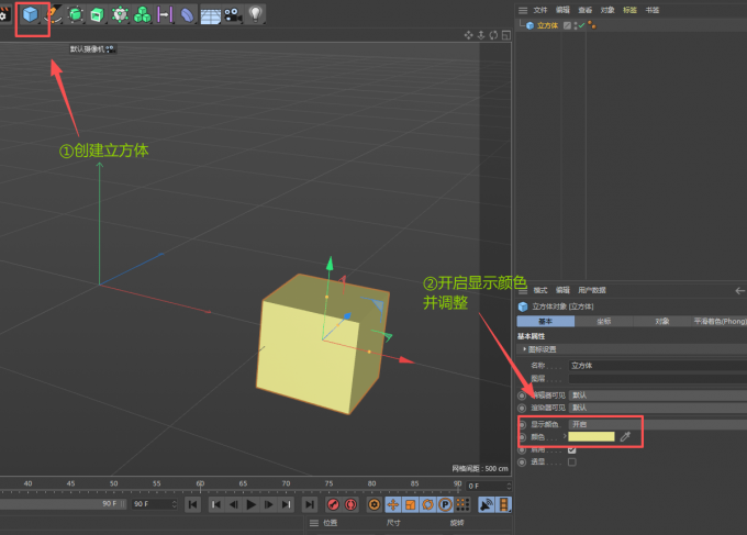
C4D怎么上色 C4D材质上色怎么显示不出来
当我们在用C4D做一些产品设计时,为了让模型看起来更有质感,都会选择为模型上色,不同颜色的搭配,更能凸显产品的特性。如果C4D自带的材质包无法满足需求,它还支持导入其他材质包。具体C4D怎么上色,C4D材质上色怎么显示不出来?下面为大家详细讲解一下。
2025-11-01 14:56:09
C4D如何创建关键帧 C4D关键帧怎么调曲线
在用C4D创作动画时,常常会用到关键帧,通过添加关键帧,就能让模型在特定的时间段实现状态变化(如体积大小、空间位置、动作变换等),算是影漫工作者必须要掌握的技能之一,那C4D如何创建关键帧,C4D关键帧怎么调曲线,下面来详细讲一下。
2025-10-23 11:59:29
C4D怎么添加噪波 C4D噪波参数调节
C4D中的噪波可以看作是一些灰白色图形,凸起的是白色,凹下去的是黑色,这样制作的模型有很强的起伏感,所以在制作一些水波纹或者其他波动模型时,C4D的噪波会经常用到,通过噪波和置换,能做出很好的效果。下面就详细解释下C4D怎么添加噪波,C4D噪波参数调节。
2025-10-23 11:55:01
C4D怎么把方形变圆润 C4D怎么在方形面上切出正圆
C4D是一款专业的三维建模软件,可以实现建模、材质、渲染、动画全流程制作,被广泛应用于产品建模、游戏建模、影视动画等多个领域。C4D简洁直观的操作界面,适合初学者快速上手,强大的建模工具以及渲染、仿真、动画功能,让它成为一款出色的三维建模软件。下面就由我来为大家介绍一下C4D怎么把方形变圆润,C4D怎么在方形面上切出正圆的相关内容。
2025-09-09 11:19:34
新手入门
查看更多 >
C4D和3Dmax的区别 C4D和3Dmax哪个好用
C4D和3Dmax都是制作三维动画、模型的常用软件,两款软件各有优势,适合不同职业人群的设计需求,比如说3Dmax价格很便宜,并且对硬件系统要求低一些,适合追求极致性价比的人,而C4D能和其他软件配合使用,提高工作效率。下面详细说说C4D和3Dmax的区别,C4D和3Dmax哪个好用的相关内容。
2026-01-27 13:20:19
Cinema 4D克隆工具如何使用 Cinema 4D克隆模式设置与对象分布步骤
在实际建模中,很多人会碰到重复模型或场景,比如墙壁上的花纹、模型上的贴图、树林场景等,如果一个个复制粘贴,非常费时费力,这时Cinema 4D克隆工具的作用就体现出来了,同时复制出多个相同的模型,之后再修改模型细节就行了,下面详细讲下Cinema 4D克隆工具如何使用,Cinema 4D克隆模式设置与对象分布步骤。
2025-12-30 18:22:28
C4D和SolidWorks的区别 SW和C4D能不能配合
在建模、设计等领域,都会有一些看起来很相似的软件,比如C4D和SolidWorks,但在实际操作中,各个软件的功能、侧重点、使用场景等会有细微的不同,以满足不同创作者的需求,具体C4D和SolidWorks的区别,SW和C4D能不能配合,下面我们一起来了解下。
2025-11-01 14:53:06
Cinema 4D怎么移动 Cinema 4D移动快捷键
Cinema 4D是一款制作三维动画、建模仿真的专业软件,在制作一些结构很复杂的模型时,需要我们快速移动某个模型,或者移动模型的某个部位,而熟练掌握C4D的各种移动工具,能节省不少时间,下面一起来看下,Cinema 4D怎么移动,Cinema 4D移动快捷键。
2025-10-23 11:53:03
Cinema 4D怎样导入外部模型 Cinema 4D模型材质缺失怎么修复
在三维可视化与动画制作中,Cinema 4D凭借强大的建模、渲染与特效能力广泛应用于影视、广告与产品设计领域。而在跨软件协作中,导入外部模型成为高频操作之一。但实际操作中,很多用户会遇到模型导入后材质丢失、贴图错乱等问题,影响后续渲染与展示效果。本文将围绕“Cinema 4D怎样导入外部模型Cinema 4D模型材质缺失怎么修复”两个核心问题,系统讲解操作要点与解决方法。
2025-09-10 11:41:45
Cinema 4D
免费下载
前往了解
热文推荐
Cinema 4D灯光渲染怎样优化 Cinema 4D灯光强度与阴影效果调整方法
C4D怎么上色 C4D材质上色怎么显示不出来
C4D如何创建关键帧 C4D关键帧怎么调曲线
C4D怎么添加噪波 C4D噪波参数调节
C4D怎么把方形变圆润 C4D怎么在方形面上切出正圆
最新资讯
Cinema 4D材质纹理是什么 Cinema 4D纹理贴图导入与参数调整方法
Cinema 4D动画关键帧怎么设置 Cinema 4D关键帧添加与动画曲线编辑步骤
C4D绑定骨骼为什么不能动 C4D绑定骨骼后怎么做动作
C4D如何创建空白对象 C4D怎么把空白对象转多边形
Cinema 4D怎么制作粒子特效 Cinema 4D粒子发射器参数不生效怎么办
电话咨询
135 2431 0251
微信扫码 在线咨询